12-02-2015, Thursday-07:48:01
The Transporter,'index.php?page=Thread&postID=106854#post106854' schrieb:....Je kürzer eine Kette ist, um so eher wird sie auch gesetzt. Voraussetzung ist natürlich, das alle Industrien in der dat die selbe Bauchance bekommen.
eigentlich nicht, dachte ich zumindest
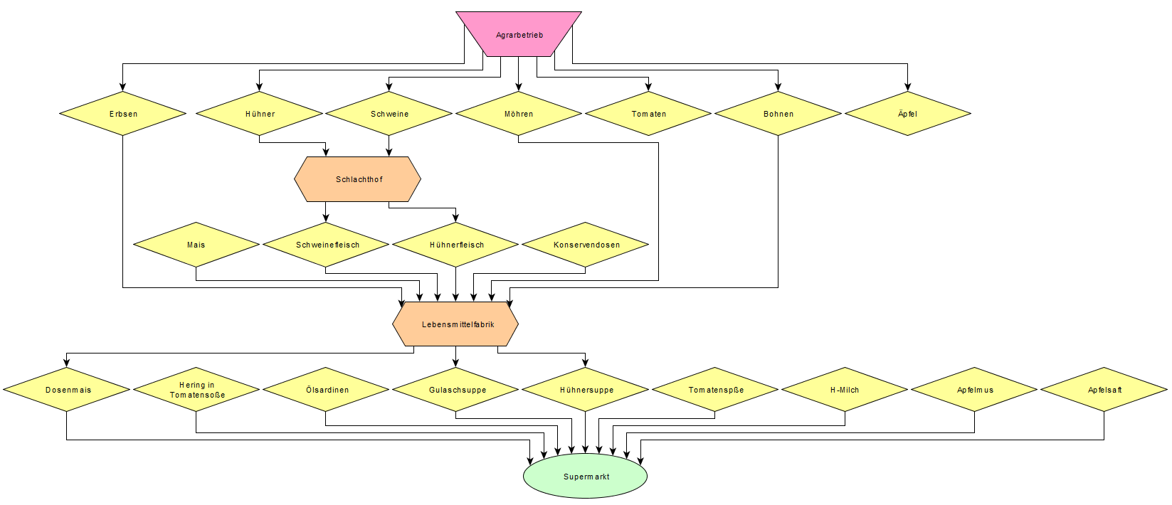
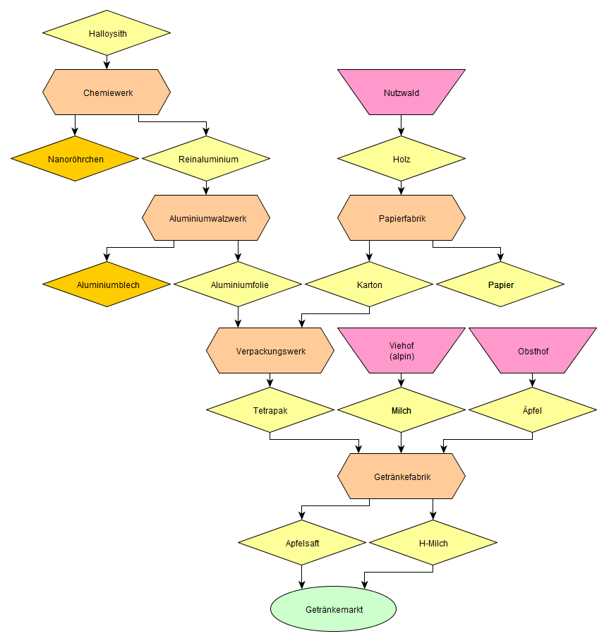
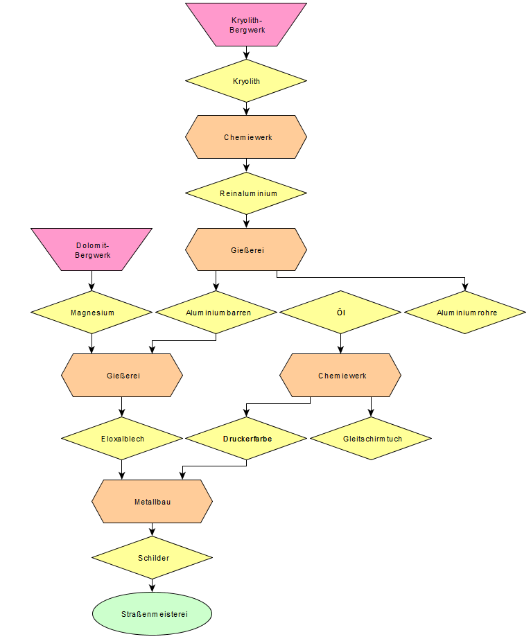
Da die Kette vom Endverbraucher aus gebaut wird.
1 Bau Endverbraucher
2 -> welche Produkte
3 -> 1. Produktlieferanten
4 -> welche Produkte 1. Lieferant
5 -> 2. Produktlieferant
Die Bauwahrscheinlichkeit der Lieferanten gilt nur für die Lieferanten eines Produktes untereinander.
Dabei gilt, das auch vorhandene Kapazitäten ( sofern verfügbar ) mit eingebunden werden ( ggf Parameter in simuconf.tab anpassen ( crossconect_factories oder so wars wohl )).
Eine höhere Vernetzungsrate ist bei komplexeren Industrieketten von Vorteil, sofern halt Waren verwendet werden die auch in anderen Industrieketten vorkommen. Dann werden bereits bestehende Industrien stärker eingebunden statt immer neu bauen zu müssen, was Probleme bei Bauplatz und Klimazonen bedeuten kann.
Das ist auch der Grund, warum die Produktionsraten von Lieferanten im pak64.german zum Teil deutlich über der Eingangskapazität von Abnehmern liegen. Später gebaute Abnehmer sollen die überschüssigen Kapazitäten einbinden, statt sich eigene Versorger zu bauen.

