04-08-2019, Sunday-23:39:26
TOC
Bisheriger Stand
Sinn des Textes
Spielziele
Transportvorgaben
Transportsysteme
Einstellungen
Warenkosten
Einheitengrößen
Finanzen
Transportmengen
Bisheriger Stand
Das Pakset fühlt sich spielbar an. Es gibt eine Masse an Fahrzeugen für Schiene, die Landebahn und die Straße. Es exisitiert ein allgemeines Pricing auf Basis der Fahrzeugeinnahmen, auch Beladezeiten wird so berechnet. Industrieeigenschaften sind allerdings größtenteils einfach so, weil der Entwickler die Zahlen hübsch fand. Es fehlen Schiffe und die Magnetbahn sind grottig aus. Es fehlt ein Konzept für die Industriewerte, aber auch für das allgemeine Befinden des Spiels. Daraus leitet sich ein sehr gleichtöniges Spielgeschehen ab.
Sinn des Textes
Besagtes eintöniges Spielgeschehen möchte ich sehr gerne ändern. Dazu möchte ich einfach einmal meine Gedanken zu dem Spiel zusammenschreiben, so dass sich auf dieser Basis ein Konzept für das Pakset ableiten lässt. Ich möchte aber auch den anderen Entwicklern die Chance bieten, an meinen Gedanken teilzuhaben.
Ich reiche hier im Thread dann noch nach, wie ich mir das konkret vorstelle.
Spielziele
Beginnen möchte ich mit der Auflistung der Spielziele. Simutrans in dem Sinne keine ``Win condition'', allerdings gibt es Herausforderungen, die sich dem Spielenden stellen. Diese Herausforderungen ergänzen sich im Verlauf des Spiels, nicht alle Spieler werden sich allen dieser Herausforderungen stellen. Dennoch geben sie einen guten Ansatz dazu, wie das Spiel gespielt wird und werden könnte. Ich möchte das Spiel an diese Herausforderungen anpassen, um den spielerischen Wert zu maximieren.
Dazu gehört zu aller erst der Aufbau von Verkehr. Man sieht, wie sich die eigenen Fahrzeuge bewegen. Hierzu muss ein Verkehrsweg und Haltestellen gebaut und im Depot ein Fahrzeug gekauft, und ein Fahrplan erstellt werden.
Anschließend gilt es zumeist, diese Verbindung wirtschaftlich betreiben zu können. Dafür müssen meistens noch weitere Verbindungen erstellt werden, so dass das Transportnetz groß genug ist, um Gewinn zu erwirtschaften.
Ein größeres Transportnetzwerk wird oft vom Spielenden optisch aufgewertet, auch wenn dies wirtschaftlich nicht förderlich ist.
Das Transportnetz wird expandiert. Teils getrieben aus den beiden oberen Gründen wird das Netzwerk so groß wie möglich, teilweise sogar bis zur Erschließung der gesamten Karte ausgebaut.
Wenn das Transportnetz groß genug wird, wird auch der Verkehr selbst immer weiter zur Herausforderung.
Zusammenfassend sind die Spielziele wirtschaftlicher Erfolg, ein optische schönes Transportnetzwerk, Erschließeung und die Bewältigung sämtlicher Transportmassen.
Transportvorgaben
Transportaufträge lassen sich anhand mehrer Parameter voneinander unterscheiden. Diese Parameter sind auch jene, die den Spieler selbst interessieren, und seine Transportlösung beeinflussen.
Dazu gehören Transportart und Menge, Transportdistanz, die Lagergrößen aller beteiligten Stellen, und die Einnahmen und dadurch auch der Speedbonus.
Transportsysteme
Aus den Spielzielen und Transportvorgaben erschließen sich für den Spielenden relevante Eigenschaften von Transportsystemen. Dabei gehören sich die einzelnen Aspekte gegeneinander abgewogen.
Den gerade ein Transportnetz aufbauen Spieler wird vor allem die Bedienung des Spiels interessieren. Zudem sollen die fahrenden Objekte an sich schon ein gewisses Interesse erwecken. Es muss ausreichend Bewegung im Spiel vorhanden sein, so dass das Spiel nicht als unendlich lang andauernde Aufgabe erscheint. Die sich drehende Windmühle, die durch die Stadt laufenden Passagiere und qualmende Industrien sind hier sehr gute Beispiele. Allerdings müssens ich die Fahrzeuge auch schnell genug bewegen. Wer das Spiel ohne Zeitraffer startet, und mit Pferden anfängt, wird sehr viel Geduld aufweisen müssen, um erste Erfolge sehen zu können.
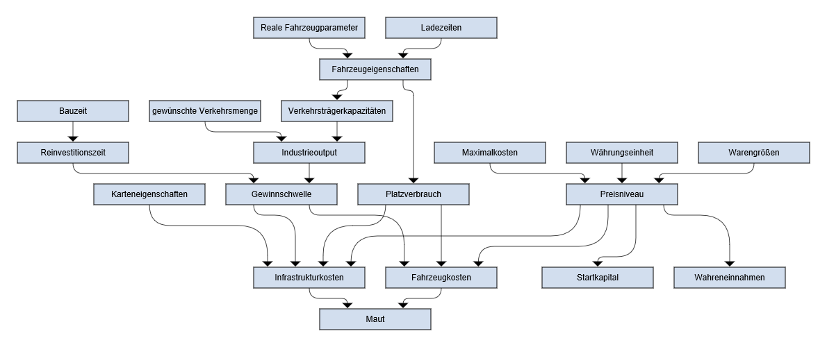
Wirtschaftlich besitzt jeder Transportträger montalich laufende, beim Transport anfallende und einmalige Kosten. die skallierung dieser ist von Transportträger zu Transportträger unterschiedlich, und stellt hier eine gute Abgrenzung dar. Auch der Platzverbrauch kann zu Kosten führen: Häuser abreißen kostst nicht nur einmalig, sondern verringert auch das Transportpotential. Zu beachten ist zudem die Netzwirkung. Nicht jeder Transportträger kann alle Warenarten befördern, und entsprechend gilt es auch die Auswahl zu fördern. Derzeitig haben wir mit der Eisenbahn das Problem, dass diese einfach zu gut ist; sie befördert so gut wie alles, und weist kaum Schwächen auf. Es gibt selten einen wirtschaftlichen Grund, dass Transportnetz um weitere Transportträger zu erweitern. Ausnahme sind hier Ölbohplattformen und die wenigen Waren, die die Eisenbahn nicht befördern kann.
Die Optik der Verkehrsträger unterscheidet zwischen reinen punkt zu Punkt Verbindungen, zwischen denen Luft oder Wasser liegen, und man keinen Verkehrsweg einsehen kann, sowie solchen, bei denen der Verkehrsweg vom Spielenden gebaut werden muss, und sich aus diesem auch das Netz ablesen lässt. Letzteres ist in sofern von Vorteil, als dass der Spielende Netzwirkungen sofort erkennt. Wenn die viel befahrene Straße direkt an der Fabrik vorbei geht, ist dies eher ersichtlich, als dass über diese Flugzeuge fliegen. Auch ist es optisch belohnend, sich eine vollgebaute Karte anschauen zu können, nachdem man viel Aufwand in diese gesteckt hat.
Erschließungstechnisch ist der Platzverbrauch in Haltestellennähe genau so relevant wie die Stationsabdeckung. Besonders gut lässt sich dieser teil des Spiels durch lange Be und Entladezeiten steuern. Auch der Platzverbrauch zwischen den Stationen wird dann relevant, wenn dieser potentiell vollgebaut sein könnte.
Zusätzlich wollte ich noch einmal den Platzverbrauch ansprechen. Dieser skalliert je nach Transportträger sehr unterschiedlich an unterschiedlichen Orten. Eine zweigleisige Eisenbahnstrecke ist sehr viel Leistungsfähiger, als zwei eingleisige. Die Bahnhöfe sind lang und breit, aber nicht so groß wie ein vergleichbarer Flughafen. Haltestellen für Straßenfahrzeug skalieren größtenteils mit der Lagerwirkung der dort wartenden Fahrzeuge. So braucht eine Bushaltestelle in der Regel nur eine Kachel, ein LKW Ladeplatz aber deutlich mehr, so dass die dort in der Schlange wartenden Fahrzeuge nicht das restliche Netz blockieren.
Einstellungen
Pay for total distance dämpft die potenzierende Wirkung der Größe des Transportnetzes. Kleine Transportnetze lassen sich in der Regel aus sehr direkt verlaufenden Verbindungen zusammensetzen. Bei zunehmender Größe des Netzwerk werden Umwege immer wahrscheinlicher. Dieser werden in pay for total distance bestraft. Um die Herausforderungen des Spiels möglichst lange aufrecht zu erhalten, ist es nur sinnvoll, den Wert 2 als Voreinstellung zu verwenden.
Auch Routing over overcrowded dämpft die synnergieeffekte eines großen Transportnetzwerks und ist daher sinnvoll.
Just in time würde ich persönlich aus lassen, da die vorrausschauende gleichmäßige Belastung in meinen Augen ein spielerisches Plus ist.
Die Karteneinstellungen werden in die Kosten für Kunstbauten eingehen müssen, und sind entsprechend vorher günstig festzulegen.
Warenkosten
Die Minimaleinheit des Geldes ist 0,01C. Daraus ergibt sich, dass pro Kachel und Wareneinheit nur vielfache von 0,01C verdient werden können. Die Preise sind so zu wählen, dass man hier nicht plötzlich große Rundungsfehler bekommt. Die EInheitenpreise sind dank Speedbonus zumindest teilweise nicht fest und mit diesem verrechnet und anschließend gerundet. Der Rundungsfehler müsste auch bei der Berechnung der Fahrkosten beachtet werden. Vielleicht lässt er sich sogar kreativ nutzen. So könnte man damit im Prinzip Preissprünge erschaffen und damit Beförderungsgeschwindigkeiten zwischen den Stufen stark sanktionieren. Das wäre aber auch nur bei einzelnen Waren aus Warenkategorien sinnvoll. Die Preisstufen lägen immer auf vielfachen Teilern des gemeinsam genutzten Speedbonusses.
Das andere Ende der Preisspanne, vor allem interessant sind die maximalen laufenden Kosten eines Fahrzeuges. Das größte geplante Flugzeug ist hier vermutlich maßgebend. Sämtliche Kosten müssen sich zwischen den maximalen Preisen und der Minimaleinheit bewegen. Das gilt es bei der Preisgestaltung von vornherein zu beachten beziehungsweise zu definieren, welche Objekte diese Preise haben werden.
Der Speedbonus stellt zwei Dinge dar. Zum einen die Inflation beziehungsweise Erlaubt einen finanziellen Vorteil modernerer Fahrzeuge. Zum anderen besteht die Möglichkeit der Bezuschussung schnellerer Fahrzeuge/Infrastruktur. Ich halte letzteres bei einigen Warenarten für sinnvoll, und bin auch der Meinung, dass dies nicht nur realisitischer ist, sondern auch spielerisch dem Spiel mehr Tiefe gibt und die fertig bebaute Karte den Spielzielen besser gerecht werden kann. Prinzipiell lässt sich der Speedbonus für jeden Weg einzeln definieren, es ist aber deutlich übersichtlicher, wenn davon nur mäßig Gebrauch gemacht wird, so dass Kosten vergleichbar sind.
Einheitengrößen
Die Lagerkapazitäten von Gütererweiterungen haben eine Kapazität abhängig von Einheiten. Es ist daher sinnvoll, die Einheitengröße von dem Lageraufwand (oder gewünschter Zwischenlagergröße) abhängig zu machen. Derzeit ist es relativ schwierig, Briefe umzuschlagen, da die Stationskapazitäten relativ zu den Fahrzeugkapazitäten deutlich geringer sind, als bei zum Beispiel Passagieren. Dies kann selbstverständlich auch genutzt werden, falls man laufend wartende Fahrzeuge erzwingen möchte.
Finanzen
Im Startbudget sollte die Infrastruktur/der nicht ans Vermögen angerechnete Teil der Ausgaben für die ersten zwei drei Verbindungen mit drin sein. (erstes Spielziel) Dabei sollte dann aber auch nicht so viel Geld übrig sein, dass die wirtschaftliche Herausforderung nicht mehr besteht. (zweites Spielziel)
Laufende Einnahmen sollten davon abhängen, wie schnell nach Verbrauch des Startbudgets wieder erweitert werden sollte. Es macht wahrscheinlich sinn, keine allzu großen Durststrecken einzubauen. Da müssen dann aber auch Optimierungsversuche mit eingeplant werden. Optimierungen brauchen wahrscheinlich das gleiche an Zeit wie der Initalbau.
Infrastrukturkosten gleichen sich mit den laufenden Einnahmen und nicht an das Vermögen angeschriebenen Fahrzeugkosten nach einer vorgegebenen Zeit aus. Sie bestehen aus laufenden und Baukosten. Die Baukosten teilen sich in die eigentlichen Kosten, Terraforming und Beseitigung von Baumen etc. Dabei kostet das Entfernen von Bäumen auch extra Zeit, die, wenn es sich nicht um den Initialbau handelt, ``bezahlte'' Spielzeit ist, und sich somit auch an dem während dessen erwirtschafteten Gewinn orientieren kann (Oder gar diese übersteigt). Sie sind aber auch auf das Startbudget aufzuschlagen.
Das Bauen von Infrastruktur kann sich nicht früher rentieren, als der Verkehr auf dieser. Für die Maut heißt dies, dass diese nur Nebenverdienst sein, beziehungsweise es sich erst auf volleren Verbindungen loht, diese als reine Einnahmequelle zu bauen. (bei 50:50 Gewinnteilung also doppelt so viele Züge wie bei der Gewinnschwelle, wenn es aus einer Hand kommt.) Die Mautkosten ergeben sich also aus dem gewünschten Gewinn über der Gewinnschwelle eines nicht mautbelasteteten Weges und dem Gegenwert der Infrastruktur. Eine einseitige Bemautung nach Fahrzeuglaufkosten oder Infrastrukturkosten ist leicht auszunuetzen, daher sollte hier gemischt werden. Infrastrukturkosten skalieren mit teuren Brücken und Tunnel, reine Fahrzeuglaufkosten könnten dazu führen, dass letzendlich die Infrastrukur ausbremst, da die Einnahmen undabhängig von den Ausgaben sind.
Haltestellen kosten Platz, Wege kosten Platz, Fabriken und Häuser brauchen Platz. Platz, der vom Spielenden benutzt wird, kann also nicht als Einnahmequelle fungieren. Platz hat also einen Wert, der stark davon abhängt, was dort anstelle dessen stehen könnte. Platzraubende Verkehrsträger sollten also günstiger sein, als solche, die mit wenig Platz auskommen. Die Kosten eines Verkehrsträgers sollten also mit 1/verbrauchten Platz skalieren. Der Platzbedarf von Stationen lässt sich durch die Beladezeiten anpassen. Signale verdoppeln, wenn mittig platziert, die Kapazität einer Strecke, und sind entpsrechend so wertvoll, wie eine weitere Strecke dieser Entfernung. Es ist sinnvoll, die Signalkosten an die flächenverbrauchunabhängigen Kosten einer zweiten Strecke bei dem gewünschten idealen Signalabstand anzupassen.
Zu beachten ist außerdem, dass anfangs die Auslastung maximal 50% beträgt, und zusätzlich Umwege gefahren werden.
Transportmengen
Hier würde ich mich sehr stark daran orientieren, dem Spiel viel mitzugeben und wenig auf die ``Realität'' zu achten. Optisch ansprechend dürfte ein Fahrzeug pro Verindung und Bildschirm sein. Dabei würde ich von FullHD ausgehen. Daraus leitet sich ab, dass man für Industrieverbindungen sich eher ausdenkt, welches Transportmittel ideal wäre, und dann die Transportmengen so setzt, dass in etwa ein Fahrzeug pro Bildschirm unterwegs ist. Oder zumindest nicht deutlich weniger. Vergleichbares würde ich auch gerne mit Pax und Postverkehr probieren. Dafür müsste man die Stadtgrößen gar nicht anpassen, sondern kann auch (zusätzlich) die Verkehrsmengen pro Gebäude ändern.
Aus dieser Vorgabe ergeben sich dann auch die Gewinnschwellen der einzelnen Verkehrsträger.
Bisheriger Stand
Sinn des Textes
Spielziele
Transportvorgaben
Transportsysteme
Einstellungen
Warenkosten
Einheitengrößen
Finanzen
Transportmengen
Bisheriger Stand
Das Pakset fühlt sich spielbar an. Es gibt eine Masse an Fahrzeugen für Schiene, die Landebahn und die Straße. Es exisitiert ein allgemeines Pricing auf Basis der Fahrzeugeinnahmen, auch Beladezeiten wird so berechnet. Industrieeigenschaften sind allerdings größtenteils einfach so, weil der Entwickler die Zahlen hübsch fand. Es fehlen Schiffe und die Magnetbahn sind grottig aus. Es fehlt ein Konzept für die Industriewerte, aber auch für das allgemeine Befinden des Spiels. Daraus leitet sich ein sehr gleichtöniges Spielgeschehen ab.
Sinn des Textes
Besagtes eintöniges Spielgeschehen möchte ich sehr gerne ändern. Dazu möchte ich einfach einmal meine Gedanken zu dem Spiel zusammenschreiben, so dass sich auf dieser Basis ein Konzept für das Pakset ableiten lässt. Ich möchte aber auch den anderen Entwicklern die Chance bieten, an meinen Gedanken teilzuhaben.
Ich reiche hier im Thread dann noch nach, wie ich mir das konkret vorstelle.
Spielziele
Beginnen möchte ich mit der Auflistung der Spielziele. Simutrans in dem Sinne keine ``Win condition'', allerdings gibt es Herausforderungen, die sich dem Spielenden stellen. Diese Herausforderungen ergänzen sich im Verlauf des Spiels, nicht alle Spieler werden sich allen dieser Herausforderungen stellen. Dennoch geben sie einen guten Ansatz dazu, wie das Spiel gespielt wird und werden könnte. Ich möchte das Spiel an diese Herausforderungen anpassen, um den spielerischen Wert zu maximieren.
Dazu gehört zu aller erst der Aufbau von Verkehr. Man sieht, wie sich die eigenen Fahrzeuge bewegen. Hierzu muss ein Verkehrsweg und Haltestellen gebaut und im Depot ein Fahrzeug gekauft, und ein Fahrplan erstellt werden.
Anschließend gilt es zumeist, diese Verbindung wirtschaftlich betreiben zu können. Dafür müssen meistens noch weitere Verbindungen erstellt werden, so dass das Transportnetz groß genug ist, um Gewinn zu erwirtschaften.
Ein größeres Transportnetzwerk wird oft vom Spielenden optisch aufgewertet, auch wenn dies wirtschaftlich nicht förderlich ist.
Das Transportnetz wird expandiert. Teils getrieben aus den beiden oberen Gründen wird das Netzwerk so groß wie möglich, teilweise sogar bis zur Erschließung der gesamten Karte ausgebaut.
Wenn das Transportnetz groß genug wird, wird auch der Verkehr selbst immer weiter zur Herausforderung.
Zusammenfassend sind die Spielziele wirtschaftlicher Erfolg, ein optische schönes Transportnetzwerk, Erschließeung und die Bewältigung sämtlicher Transportmassen.
Transportvorgaben
Transportaufträge lassen sich anhand mehrer Parameter voneinander unterscheiden. Diese Parameter sind auch jene, die den Spieler selbst interessieren, und seine Transportlösung beeinflussen.
Dazu gehören Transportart und Menge, Transportdistanz, die Lagergrößen aller beteiligten Stellen, und die Einnahmen und dadurch auch der Speedbonus.
Transportsysteme
Aus den Spielzielen und Transportvorgaben erschließen sich für den Spielenden relevante Eigenschaften von Transportsystemen. Dabei gehören sich die einzelnen Aspekte gegeneinander abgewogen.
Den gerade ein Transportnetz aufbauen Spieler wird vor allem die Bedienung des Spiels interessieren. Zudem sollen die fahrenden Objekte an sich schon ein gewisses Interesse erwecken. Es muss ausreichend Bewegung im Spiel vorhanden sein, so dass das Spiel nicht als unendlich lang andauernde Aufgabe erscheint. Die sich drehende Windmühle, die durch die Stadt laufenden Passagiere und qualmende Industrien sind hier sehr gute Beispiele. Allerdings müssens ich die Fahrzeuge auch schnell genug bewegen. Wer das Spiel ohne Zeitraffer startet, und mit Pferden anfängt, wird sehr viel Geduld aufweisen müssen, um erste Erfolge sehen zu können.
Wirtschaftlich besitzt jeder Transportträger montalich laufende, beim Transport anfallende und einmalige Kosten. die skallierung dieser ist von Transportträger zu Transportträger unterschiedlich, und stellt hier eine gute Abgrenzung dar. Auch der Platzverbrauch kann zu Kosten führen: Häuser abreißen kostst nicht nur einmalig, sondern verringert auch das Transportpotential. Zu beachten ist zudem die Netzwirkung. Nicht jeder Transportträger kann alle Warenarten befördern, und entsprechend gilt es auch die Auswahl zu fördern. Derzeitig haben wir mit der Eisenbahn das Problem, dass diese einfach zu gut ist; sie befördert so gut wie alles, und weist kaum Schwächen auf. Es gibt selten einen wirtschaftlichen Grund, dass Transportnetz um weitere Transportträger zu erweitern. Ausnahme sind hier Ölbohplattformen und die wenigen Waren, die die Eisenbahn nicht befördern kann.
Die Optik der Verkehrsträger unterscheidet zwischen reinen punkt zu Punkt Verbindungen, zwischen denen Luft oder Wasser liegen, und man keinen Verkehrsweg einsehen kann, sowie solchen, bei denen der Verkehrsweg vom Spielenden gebaut werden muss, und sich aus diesem auch das Netz ablesen lässt. Letzteres ist in sofern von Vorteil, als dass der Spielende Netzwirkungen sofort erkennt. Wenn die viel befahrene Straße direkt an der Fabrik vorbei geht, ist dies eher ersichtlich, als dass über diese Flugzeuge fliegen. Auch ist es optisch belohnend, sich eine vollgebaute Karte anschauen zu können, nachdem man viel Aufwand in diese gesteckt hat.
Erschließungstechnisch ist der Platzverbrauch in Haltestellennähe genau so relevant wie die Stationsabdeckung. Besonders gut lässt sich dieser teil des Spiels durch lange Be und Entladezeiten steuern. Auch der Platzverbrauch zwischen den Stationen wird dann relevant, wenn dieser potentiell vollgebaut sein könnte.
Zusätzlich wollte ich noch einmal den Platzverbrauch ansprechen. Dieser skalliert je nach Transportträger sehr unterschiedlich an unterschiedlichen Orten. Eine zweigleisige Eisenbahnstrecke ist sehr viel Leistungsfähiger, als zwei eingleisige. Die Bahnhöfe sind lang und breit, aber nicht so groß wie ein vergleichbarer Flughafen. Haltestellen für Straßenfahrzeug skalieren größtenteils mit der Lagerwirkung der dort wartenden Fahrzeuge. So braucht eine Bushaltestelle in der Regel nur eine Kachel, ein LKW Ladeplatz aber deutlich mehr, so dass die dort in der Schlange wartenden Fahrzeuge nicht das restliche Netz blockieren.
Einstellungen
Pay for total distance dämpft die potenzierende Wirkung der Größe des Transportnetzes. Kleine Transportnetze lassen sich in der Regel aus sehr direkt verlaufenden Verbindungen zusammensetzen. Bei zunehmender Größe des Netzwerk werden Umwege immer wahrscheinlicher. Dieser werden in pay for total distance bestraft. Um die Herausforderungen des Spiels möglichst lange aufrecht zu erhalten, ist es nur sinnvoll, den Wert 2 als Voreinstellung zu verwenden.
Auch Routing over overcrowded dämpft die synnergieeffekte eines großen Transportnetzwerks und ist daher sinnvoll.
Just in time würde ich persönlich aus lassen, da die vorrausschauende gleichmäßige Belastung in meinen Augen ein spielerisches Plus ist.
Die Karteneinstellungen werden in die Kosten für Kunstbauten eingehen müssen, und sind entsprechend vorher günstig festzulegen.
Warenkosten
Die Minimaleinheit des Geldes ist 0,01C. Daraus ergibt sich, dass pro Kachel und Wareneinheit nur vielfache von 0,01C verdient werden können. Die Preise sind so zu wählen, dass man hier nicht plötzlich große Rundungsfehler bekommt. Die EInheitenpreise sind dank Speedbonus zumindest teilweise nicht fest und mit diesem verrechnet und anschließend gerundet. Der Rundungsfehler müsste auch bei der Berechnung der Fahrkosten beachtet werden. Vielleicht lässt er sich sogar kreativ nutzen. So könnte man damit im Prinzip Preissprünge erschaffen und damit Beförderungsgeschwindigkeiten zwischen den Stufen stark sanktionieren. Das wäre aber auch nur bei einzelnen Waren aus Warenkategorien sinnvoll. Die Preisstufen lägen immer auf vielfachen Teilern des gemeinsam genutzten Speedbonusses.
Das andere Ende der Preisspanne, vor allem interessant sind die maximalen laufenden Kosten eines Fahrzeuges. Das größte geplante Flugzeug ist hier vermutlich maßgebend. Sämtliche Kosten müssen sich zwischen den maximalen Preisen und der Minimaleinheit bewegen. Das gilt es bei der Preisgestaltung von vornherein zu beachten beziehungsweise zu definieren, welche Objekte diese Preise haben werden.
Der Speedbonus stellt zwei Dinge dar. Zum einen die Inflation beziehungsweise Erlaubt einen finanziellen Vorteil modernerer Fahrzeuge. Zum anderen besteht die Möglichkeit der Bezuschussung schnellerer Fahrzeuge/Infrastruktur. Ich halte letzteres bei einigen Warenarten für sinnvoll, und bin auch der Meinung, dass dies nicht nur realisitischer ist, sondern auch spielerisch dem Spiel mehr Tiefe gibt und die fertig bebaute Karte den Spielzielen besser gerecht werden kann. Prinzipiell lässt sich der Speedbonus für jeden Weg einzeln definieren, es ist aber deutlich übersichtlicher, wenn davon nur mäßig Gebrauch gemacht wird, so dass Kosten vergleichbar sind.
Einheitengrößen
Die Lagerkapazitäten von Gütererweiterungen haben eine Kapazität abhängig von Einheiten. Es ist daher sinnvoll, die Einheitengröße von dem Lageraufwand (oder gewünschter Zwischenlagergröße) abhängig zu machen. Derzeit ist es relativ schwierig, Briefe umzuschlagen, da die Stationskapazitäten relativ zu den Fahrzeugkapazitäten deutlich geringer sind, als bei zum Beispiel Passagieren. Dies kann selbstverständlich auch genutzt werden, falls man laufend wartende Fahrzeuge erzwingen möchte.
Finanzen
Im Startbudget sollte die Infrastruktur/der nicht ans Vermögen angerechnete Teil der Ausgaben für die ersten zwei drei Verbindungen mit drin sein. (erstes Spielziel) Dabei sollte dann aber auch nicht so viel Geld übrig sein, dass die wirtschaftliche Herausforderung nicht mehr besteht. (zweites Spielziel)
Laufende Einnahmen sollten davon abhängen, wie schnell nach Verbrauch des Startbudgets wieder erweitert werden sollte. Es macht wahrscheinlich sinn, keine allzu großen Durststrecken einzubauen. Da müssen dann aber auch Optimierungsversuche mit eingeplant werden. Optimierungen brauchen wahrscheinlich das gleiche an Zeit wie der Initalbau.
Infrastrukturkosten gleichen sich mit den laufenden Einnahmen und nicht an das Vermögen angeschriebenen Fahrzeugkosten nach einer vorgegebenen Zeit aus. Sie bestehen aus laufenden und Baukosten. Die Baukosten teilen sich in die eigentlichen Kosten, Terraforming und Beseitigung von Baumen etc. Dabei kostet das Entfernen von Bäumen auch extra Zeit, die, wenn es sich nicht um den Initialbau handelt, ``bezahlte'' Spielzeit ist, und sich somit auch an dem während dessen erwirtschafteten Gewinn orientieren kann (Oder gar diese übersteigt). Sie sind aber auch auf das Startbudget aufzuschlagen.
Das Bauen von Infrastruktur kann sich nicht früher rentieren, als der Verkehr auf dieser. Für die Maut heißt dies, dass diese nur Nebenverdienst sein, beziehungsweise es sich erst auf volleren Verbindungen loht, diese als reine Einnahmequelle zu bauen. (bei 50:50 Gewinnteilung also doppelt so viele Züge wie bei der Gewinnschwelle, wenn es aus einer Hand kommt.) Die Mautkosten ergeben sich also aus dem gewünschten Gewinn über der Gewinnschwelle eines nicht mautbelasteteten Weges und dem Gegenwert der Infrastruktur. Eine einseitige Bemautung nach Fahrzeuglaufkosten oder Infrastrukturkosten ist leicht auszunuetzen, daher sollte hier gemischt werden. Infrastrukturkosten skalieren mit teuren Brücken und Tunnel, reine Fahrzeuglaufkosten könnten dazu führen, dass letzendlich die Infrastrukur ausbremst, da die Einnahmen undabhängig von den Ausgaben sind.
Haltestellen kosten Platz, Wege kosten Platz, Fabriken und Häuser brauchen Platz. Platz, der vom Spielenden benutzt wird, kann also nicht als Einnahmequelle fungieren. Platz hat also einen Wert, der stark davon abhängt, was dort anstelle dessen stehen könnte. Platzraubende Verkehrsträger sollten also günstiger sein, als solche, die mit wenig Platz auskommen. Die Kosten eines Verkehrsträgers sollten also mit 1/verbrauchten Platz skalieren. Der Platzbedarf von Stationen lässt sich durch die Beladezeiten anpassen. Signale verdoppeln, wenn mittig platziert, die Kapazität einer Strecke, und sind entpsrechend so wertvoll, wie eine weitere Strecke dieser Entfernung. Es ist sinnvoll, die Signalkosten an die flächenverbrauchunabhängigen Kosten einer zweiten Strecke bei dem gewünschten idealen Signalabstand anzupassen.
Zu beachten ist außerdem, dass anfangs die Auslastung maximal 50% beträgt, und zusätzlich Umwege gefahren werden.
Transportmengen
Hier würde ich mich sehr stark daran orientieren, dem Spiel viel mitzugeben und wenig auf die ``Realität'' zu achten. Optisch ansprechend dürfte ein Fahrzeug pro Verindung und Bildschirm sein. Dabei würde ich von FullHD ausgehen. Daraus leitet sich ab, dass man für Industrieverbindungen sich eher ausdenkt, welches Transportmittel ideal wäre, und dann die Transportmengen so setzt, dass in etwa ein Fahrzeug pro Bildschirm unterwegs ist. Oder zumindest nicht deutlich weniger. Vergleichbares würde ich auch gerne mit Pax und Postverkehr probieren. Dafür müsste man die Stadtgrößen gar nicht anpassen, sondern kann auch (zusätzlich) die Verkehrsmengen pro Gebäude ändern.
Aus dieser Vorgabe ergeben sich dann auch die Gewinnschwellen der einzelnen Verkehrsträger.



Hat sicher jemand rumgejammert, dass sie die Kachel überragen und an engen Flughäfen ineinander stehen...
